Pada tanggal 3 Desember 2025, Ethereum dijadwalkan mengaktifkan hard fork besar bernama Fusaka. Ini adalah upgrade yang sangat ambisius, dirancang untuk mengatasi hambatan terbesar Ethereum saat ini: biaya tinggi dan kapasitas terbatas untuk rollups (Layer 2).
Nama Fusaka sendiri adalah gabungan dari dua kode internal: Osaka (Execution Layer) dan Fulu (Consensus Layer).
Kenalan dengan PeerDAS dan “Elephant Block“
Inti dari Fusaka adalah EIP-7594, atau yang dikenal sebagai PeerDAS (Peer Data Availability Sampling).
Apa Itu PeerDAS dan Blobs?
Bayangkan rollup (seperti Arbitrum atau Optimism) mengirimkan paket data besar (Blobs) kembali ke Ethereum L1. Saat ini, setiap validator harus mengunduh seluruh Blob untuk memastikannya aman.
Dengan PeerDAS, mekanismenya berubah:
- Potongan Data: Blob data dibagi menjadi potongan-potongan kecil yang tersebar di antara para validator.
- Sampling: Validator hanya perlu mengambil potongan acak (sampling). Jika cukup banyak potongan yang diverifikasi sebagai ada, seluruh jaringan yakin bahwa data penuh itu tersedia.
- Manfaatnya: Validator tidak perlu lagi mengunduh data besar, menghemat bandwidth dan penyimpanan. Ini membuat menjalankan node di rumah (home staker) tetap ringan dan terdesentralisasi.
- Kapasitas: Cara ini memungkinkan Ethereum meningkatkan kapasitas blob hingga 8x lipat tanpa membebani jaringan!
Blok yang Lebih Besar dan Batasan Baru
Fusaka juga mempersiapkan jaringan untuk peningkatan skala secara bertahap, bukan lonjakan besar satu kali:
- Target Gas Blok Naik: Target gas block dinaikkan (dari 45 juta), memberikan ruang lebih besar.
- Pengaman Transaksi: Ada batas gas maksimum untuk satu transaksi (EIP-7825) dan batas ukuran blok secara keseluruhan (10 MB).
- Intinya: Fusaka memberi ruang data yang jauh lebih besar untuk rollup dan transaksi kompleks, sambil memastikan blok tetap mudah diverifikasi oleh node biasa.
Dampak Utama Fusaka: Siapa yang Diuntungkan?
Upgrade ini menyentuh tiga pilar utama ekosistem Ethereum:
1. Untuk Rollups (Layer 2)
Fusaka adalah berita terbaik bagi rollups (seperti Arbitrum, Optimism, zkSync, dsb.) karena data adalah biaya terbesar mereka.
- Biaya Lebih Murah: Kapasitas data yang meningkat dan efisiensi PeerDAS diperkirakan dapat menurunkan biaya data rollup 40% hingga 60%.
- Lebih Banyak Ruang: Rollups dapat memproses dan mengamankan lebih banyak transaksi di Layer 1. Ini membuka peluang besar untuk inovasi di sektor DeFi, gaming, dan sosial.
- Posisi Ethereum: Ethereum semakin kokoh sebagai “lapisan penyelesaian data (settlement layer)” berkapasitas tinggi untuk semua L2.
2. Untuk Validator & Node Operator
- Node Lebih “Ringan”: Berkat PeerDAS, sinkronisasi dan penyimpanan data lama di node akan menjadi lebih mudah dan hemat (EIP-7642).
- Desentralisasi Terjaga: Home staker (orang yang menjalankan validator di komputer rumahan) tetap bisa berpartisipasi tanpa memerlukan hardware canggih, menjaga desentralisasi jaringan.
Baca Juga Serius Soal Privasi Digital! Vitalik Buterin Dukung Dua Aplikasi Anti-Metadata Message
3. Untuk Pengguna & Developer
Fusaka juga membawa peningkatan User Experience (UX) dan alat developer yang signifikan:
- Login Biometrik: EIP-7951 memungkinkan dukungan untuk tanda tangan P-256 (yang digunakan oleh Apple Secure Enclave dan Android Keystore). Artinya, dompet Ethereum akan lebih mudah mengadopsi login biometrik (passkey) tanpa seed phrase yang rumit.
- Kode Lebih Cepat: EIP-7939 (opcode CLZ) mempermudah perhitungan kriptografi, khususnya yang penting untuk zero-knowledge proofs (teknologi di balik zk-rollup).
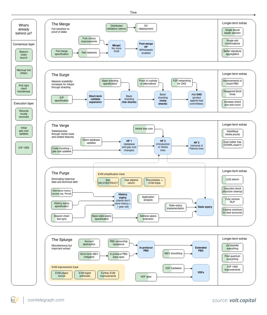
Fusaka dalam Roadmap Ethereum

Fusaka secara unik menjadi upgrade pertama yang mendorong ketiga arah dalam roadmap terkenal Vitalik Buterin:
- Surge: Peningkatan skala melalui rollup dan data availability (PeerDAS adalah intinya).
- Verge: Klien yang lebih ringan (node rumahan tetap bisa berpartisipasi).
- Purge: Pembersihan data historis yang lebih maju (history expiry lanjutan).
Fusaka adalah titik balik yang menandai dimulainya era skalabilitas modular Ethereum sejati, yang bertujuan mencapai target ambisius 100.000 TPS (Transaksi per Detik) tanpa mengorbankan desentralisasi.
Baca Juga Conor McGregor Serang Khabib Soal NFT, Langsung Dipermalukan ZachXBT